最高20萬獎金等你來拿!【補助申請】114 學年度「大專校院創業實戰模擬學習平臺」第二梯次徵件
114年度「大專校院創業實戰模擬學習平臺」第二梯次徵件
請有意願申請團隊於2026/01/16(五)中午前回覆臺科育成中心報名意願、2026/02/06(五)前完成將應備資料及提案上傳平臺
獲選團隊將可獲得20萬元!創客基金用於產品發想與構想驗證補助
為進一步強化創新創業課程效益,教育部於105年起推動「創業實戰模擬學習平臺」,鼓勵大專校院創新創業課程衍生的學生團隊投以構想提案,透過平臺「教練團」與學校輔導單位的引導,體驗虛擬的群眾募資歷程,深化創新創業教育的意義與價值。以虛擬募資方式打造容許失敗的創業環境,藉由階段性課程,協助團隊從概念構想、雛型實作、到商業模式與市場驗證,結合學校創客空間,引導課程成果至市場驗證與創業實作,逐步落實「創業教育」走向「真實創業」。
申請須知如下:
申請資格
一、申請對象為獲113年度「大專校院推動創新創業教育計畫」補助之各公私立大專校院在校生所組成之新創團隊,並須符合下列條件:
-
團隊由至少3名在校生組成,可跨域(STEM領域與非STEM領域)及跨校組隊;如跨國籍組隊,團隊中應有至少1名臺灣籍學生。
註:STEM領域包含科學、技術、工程、數學學科,即教育部公布之學門領域別(https://stats.moe.gov.tw/bcode/)05、06、07領域別;非STEM領域則為01、02、03、04、08、09、10及99。 - 團隊須有至少1名申請學校專任教職員擔任指導老師參與指導。
- 團隊成員皆修畢當年度校內外創新創業相關課程,並檢附相關佐證資料(創新創業課程依各校自訂認列標準自行認列)。團隊可提供修課證明由中心認定
二、學校應指定專責單位作為送件窗口,以「校」為單位提出申請。臺科可送
三、申請隊數:申請學校依其「大專校院推動創新創業教育計畫」計畫書量化成效所訂之第2年協助創業團隊投入本平臺之團隊數為申請上限。臺科此梯上限為6隊(採先提出先送)
經費補助原則、請撥及結報
一、本部依注資結果評比優選者,全額補助每案最高新臺幣20 萬元。
二、本補助得編列業務費,業務費編列以本部補 (捐 )助及委辦計畫經費編列基準表所列之科目為原則;必要時,得敘明理由編列其他項目。
三、本補助應全數用於創業團隊具體實踐創新創意構想。
四、學校應於本部函文送達後一個月內,檢附相關請款文件報本部或本部指定之專案辦公室請款。
五、學校應編列創業團隊所需經費,並輔導創業團隊使用補助款。
六、本補助賸餘款應全數繳回。
申請流程及應備文件
一、申請平台帳號
l 時限:有意申請團隊請於2026/01/16(五)中午12:00前回覆臺科育成報名意願至microgarage@mail.ntust.edu.tw信箱,提供團隊名稱、隊長姓名、聯絡電話、聯絡信箱、簡易團隊創業內容介紹。育成中心審核後將協助團隊建立平臺帳號密碼。
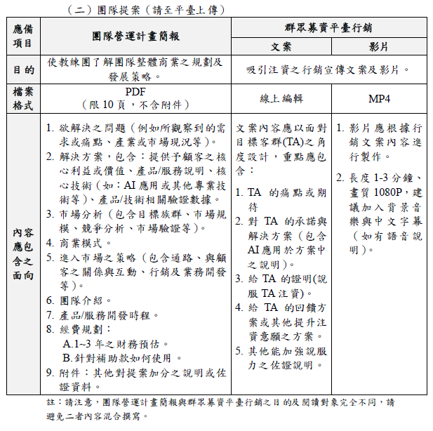
二、團隊至創業實戰平臺網頁登錄並將應備資料及提案進行上傳
l 時限:團隊須於2026/02/06(五)前登入平臺完成基本資料及證明文件及提案(含募資計畫簡報、募資平臺行銷文案及影片)上傳。
l 內容:紙本申請書請至ETE官網「下載專區」點擊申請書格式word檔進行修改。
l 申請應備文件以及詳細申請辦法請見:https://pse.is/8fpbhj
l 歷年參賽作品請見:https://ssp.moe.gov.tw/
l 募資影片教學請見:https://ssp.moe.gov.tw/teach-video
l 募資文案教學請見:https://ssp.moe.gov.tw/teach-article
*本公告所列申請相關規範,實際作業將依活動辦法及計畫辦公室解釋執行。
若有任何問題歡迎提出!
康小姐
E-mail: angelakang@mail.ntust.edu.tw
TEL: 02-2737-6904









